Page 1 of 1
Circuit diagrams for Transtim?
Posted: Mon Jul 27, 2015 6:01 am
by Philip Lochner
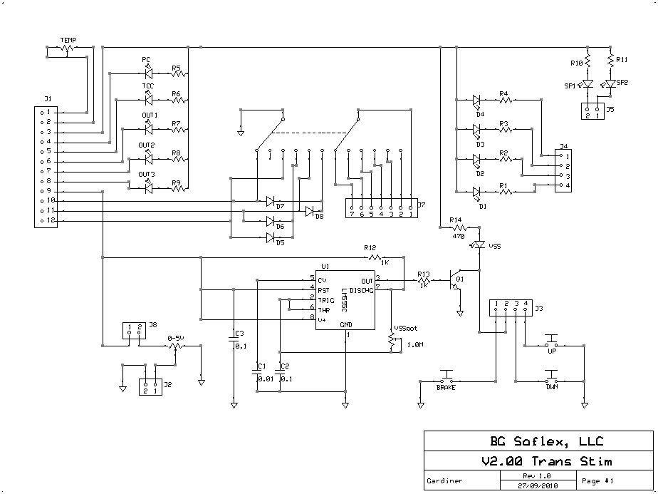
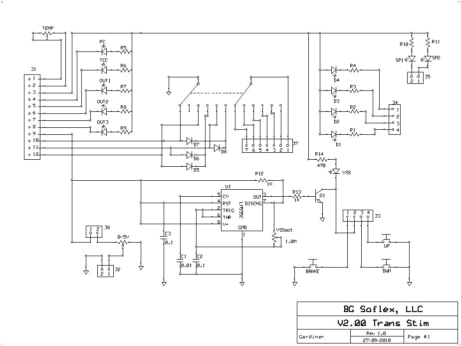
Where can I find the circuit diagrams for transstim? Mine is waaaaay too sensitive for small movements of the VSS pot. I want to desensitize it somehow by changing oscillator components.
Re: Circuit diagrams for Transtim?
Posted: Mon Jul 27, 2015 7:02 am
by Bernard Fife
Here you go:

- TransStim200.JPG (80.6 KiB) Viewed 18110 times
Re: Circuit diagrams for Transtim?
Posted: Thu Nov 05, 2015 6:43 am
by DavidMoss
Thanks for sharing this useful information here. I want to know something about the components you are using in the circuit.
Can you please give the details of the components used on their specification basis?
What is their part number and what is their rating?
Also which type of PCB this circuit needs?
Re: Circuit diagrams for Transtim?
Posted: Thu Nov 05, 2015 9:25 am
by Bernard Fife